Instance Verification Kit (IVK)
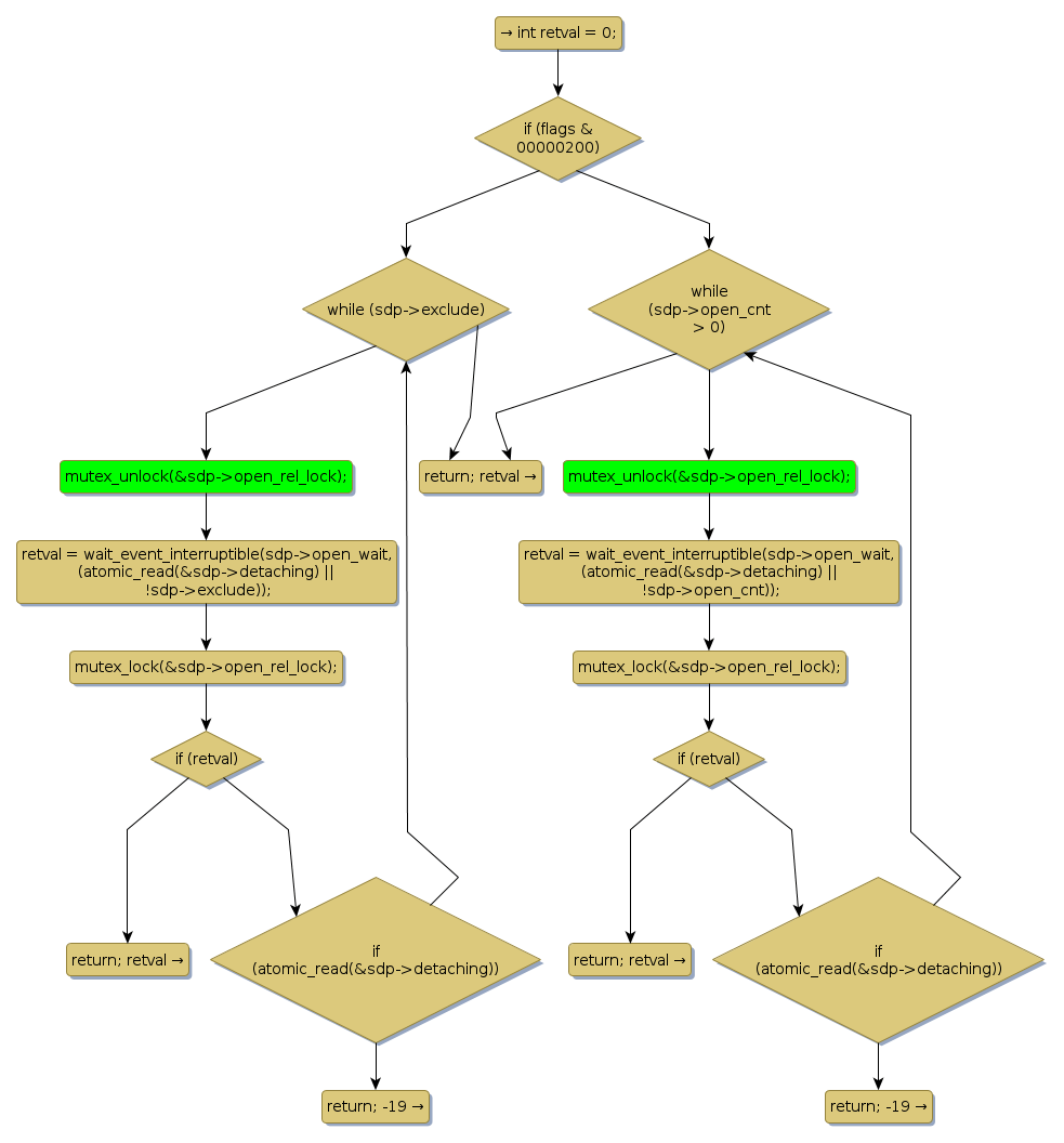
mutex lock @ [11041+32+/linux-3.19-rc1/drivers/scsi/sg.c]
Instance Signature: open_rel_lock
|
The Matching Pair Graph:
|
|
Function Name
|
Control Flow Graph (CFG)
|
Events Flow Graph (EFG)
|
Source Correspondence
|
|
open_wait
|
|
|
[9092+9+/linux-3.19-rc1/drivers/scsi/sg.c]
|
|
sg_open
|
|
|
[9933+7+/linux-3.19-rc1/drivers/scsi/sg.c]
|